热门文章推荐
更多 >>
每月超3笔交易,上百亿投资——探寻环保出海热潮下的机遇与雷区
来源: | 作者:许弋航 和君咨询生态环保事业部 | 发布时间: 2026-02-02 | 1031 次浏览 | 🔊 点击朗读正文 ❚❚ | 分享到:

2025年环保企业出海态势总览

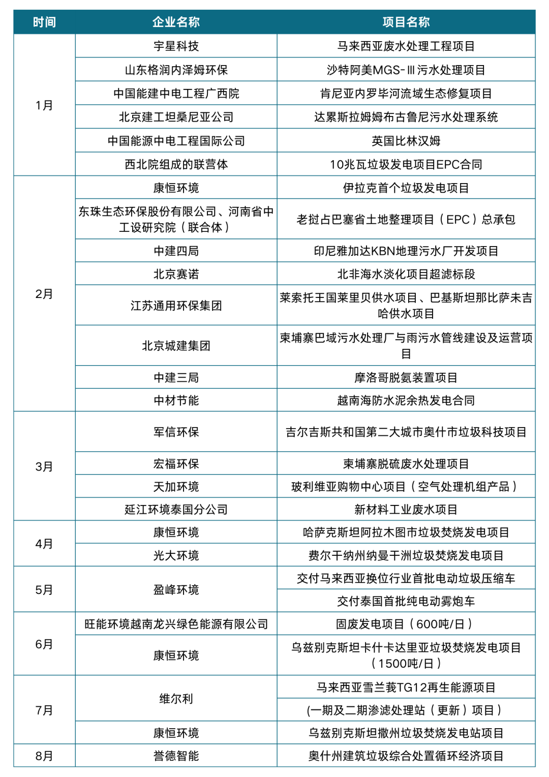
2025年1月至8月,中国环保产业出海呈现高度活跃态势。据统计,环保领域平均每月产生超过3个“出海”合作事项,涵盖项目落地、考察交流、设备交付及投资建厂等多种形式。从地理分布看,中亚与东南亚地区备受中国环保企业青睐,成为项目落地的重点区域。在投资规模上,已公开披露投资额的项目累计金额已达上百亿元人民币,显示出出海业务巨大的经济总量与战略重要性。

图表1:20251-8月环保领域出海”合作统计

图片

典型企业出海案例深度剖析


1

康恒环境——技术驱动与区域深耕

康恒环境以技术创新为基石,成功打造了全球化发展的引擎。截至2024年底,其在全球设立了10大管理中心,投资建设了89座低碳静脉产业园,其核心设备与技术应用于全球超过287座垃圾焚烧厂。公司的出海策略具有清晰路径:在区域上,采取“由易到难、重点突破”策略,将东南亚作为核心跳板,通过收购当地项目公司快速获取特许经营权;在中亚市场,则以大型项目为抓手,如在乌兹别克斯坦接连落地两个日处理规模1500吨的垃圾发电项目,总投资约29亿元。在模式上,康恒环境灵活运用投资驱动、技术输出与联合共生等多种方式,实现了从设备供应商到全球领先的静脉产业园投资运营商的跨越。

2

中国天楹——资本并购与产业链协同

中国天楹的国际化之路呈现鲜明的战略并购与产业链整合特征。其出海历程可分为关键阶段:第一阶段,以越南河内日处理4000吨的标杆垃圾发电项目突破市场,建立声誉。第二阶段,于2019年完成对全球性环保服务商西班牙Urbaser的战略收购,实现了从项目承包商到拥有全球网络和品牌的环境服务运营商的质变。第三阶段,发挥协同效应,推动全产业链出海。例如,在越南市场,依托现有项目引入关联方盈峰环境的环卫装备,拓展前端收运业务;同时,自身装备制造板块借助Urbaser渠道进入欧洲,为法国苏伊士等国际巨头供应核心设备,形成了“技术+装备+运营”的立体出海格局。

3

盈峰环境——制造本地化与产品定制


盈峰环境选择了“海外工厂+量身定制”的差异化路线,在高端装备出海方面取得显著成效。在区域布局上,公司深度推行本地化:在东南亚,于泰国春武里府建立年产能千台的生产基地,并根据当地气候特点将产品颜色定制为更受欢迎的白色,迅速融入市场。在欧洲,则以意大利为突破口,所有产品严格遵循欧盟标准并获得CE认证,成功进入罗马、米兰等主流城市,并辐射至西班牙、匈牙利等多国。这种策略带来了直接的商业回报:2024年,其新增海外订单额同比增长135%;2025年上半年,出海业务营业收入同比增长60%,证明了高端制造与本地化战略结合的有效性。

出海核心风险与区域市场研判


1

多维风险防控体系构建

环保企业出海需系统性应对各类风险,实现政策、商业与安全的平衡。主要风险涵盖:政治与政策风险,部分区域政策稳定性不足,需建立政府沟通机制;合作与社会风险,需审慎筛选本地伙伴并积极履行社会责任,以规避文化冲突;标准与合规风险,要求技术设备进行本地化适配,并满足甚至高于当地环保法规;运营与管理风险,可通过建设本地化团队和知识转移来化解;汇率与融资风险,建议利用多边金融机构融资和对冲工具;商业模式风险,则亟需从单一的EPC向“投建营”一体化转型,以获取长期稳定收益。

2

重点区域市场机遇分析



东南亚市场

东南亚市场整体呈现机制相对完善需求明确的特点,属于高潜力市场。该地区绿色经济潜力巨大,据相关研究,到2030年有望创造约1500亿美元的年收入机会,绿色投资规模持续增长。政策层面,各国积极构建绿色发展框架,新加坡、泰国、马来西亚等国已推出碳税制度,越南、马来西亚、泰国在国际绿证签发方面表现突出,为环保与新能源项目创造了良好的政策与市场环境。具体到国别,市场特征与切入点呈现差异化。

在泰国市场,其国家基础设施完善、营商环境稳定,并拥有对外资的完善激励政策。泰国政府通过20年发展战略和东部经济走廊计划,致力于将自身打造为区域新能源汽车和高端制造中心,这同步催生了工业领域VOCs治理、废水处理等方面的需求。能源转型方面,泰国设定2030年光伏与风电装机容量达15GW的目标,并拥有明确的直接购电协议与上网电价机制。然而,其能源转型紧迫性相对缓和,市场增长趋于平稳,竞争可能加剧。适合的切入策略是优先考虑以技术授权或设备供应模式,参与垃圾发电、VOCs治理等具体项目,或为大型工商业企业提供节能节水改造服务。

在马来西亚市场,政府以“2030年共享繁荣愿景”为核心,实施国家能源转型路线图,目标在2030年将可再生能源占比提升至40%,并计划在2040年前建设18座垃圾焚烧发电站。其东西马电网割裂的现状,为离网储能解决方案创造了独特机会。同时,大型基建如东海岸铁路将于2027年通车,将带动沿线产业园区建设。该市场的主要挑战在于监管体系复杂,市场相对分散。对企业而言,有效的策略是聚焦于为工商企业提供分布式光伏搭配储能的解决方案,或考虑与本地企业组建合资公司,共同参与政府主导的垃圾发电等项目招标。

在菲律宾市场,大型基建规划释放了明确需求,大马尼拉超级都市区规划投资达380亿美元,预计产生超50亿美元工程总承包项目机会。能源领域,政府规划到2030年可再生能源占比需达35%,光伏与风电装机目标明确,并通过绿色能源拍卖机制释放大量项目。此外,该国面临严重的缺水问题,净水厂和污水厂需求持续增长。核心驱动因素在于高昂的电价和频繁的停电,推动了分布式光伏加储能的刚需。主要风险在于电网薄弱导致消纳能力不足,以及项目审批存在不确定性。因此,可重点布局工商业和离岛微电网项目,并采取设备销售结合运维服务的轻资产模式以降低运营风险。


中亚市场

中亚市场,以哈萨克斯坦和乌兹别克斯坦为关键代表,呈现典型的政策驱动、基建先行的特征,属于高增长市场。该区域环保基础设施近乎空白,例如尚无垃圾焚烧项目正式运营,市场潜力巨大且竞争相对缓和。通过上海合作组织、中国—中亚峰会等多边机制,中国与该地区合作紧密,中资企业已通过“一带一路”合作奠定了良好基础,这为国内企业建立先发优势提供了时间窗口。

在哈萨克斯坦,应紧密结合其经济多元化与能源转型战略,在以能源化工为核心业务的基础上,积极拓展新能源、市政水务、工业厂房等领域的项目机会。

在乌兹别克斯坦,则需积极融入其城市现代化进程与制造业快速发展机遇,重点关注城市建设、水处理管网、工业园及新能源工程承包等领域。两国的共同挑战在于政策稳定性与汇率波动风险较高,且商业模式和支付机制尚不完善。因此,较为稳妥的切入策略是跟随中央企业或大型国企,以专业分包商或核心设备供应商的角色参与项目,并优先选择由世界银行、亚洲基础设施投资银行等国际金融机构提供贷款的项目,以保障资金安全与回款。


联系我们

扫一扫

关注我们

地址:北京市朝阳区北苑路86号院E区213栋

邮编:100101

联系电话:010-84108866(总机)

业务咨询:400-093-2688(免话费直拨)