热门文章推荐
更多 >>
医美行业“冰火局”:谁才是下一个黄金赛道?
来源: | 作者:和君领航千亿   | 发布时间: 2025-09-13 | 1235 次浏览 | 🔊 点击朗读正文 ❚❚ | 分享到:
美容健康行业的浪潮中,每一次政策的变动、每一项技术的创新、每一个市场的扩张,都是行业发展的见证。通过长期监测美容健康行业的生活美容、医美厂商和机构动态私密医美、大健康(抗衰)资本市场上游材料及产品、上游设备、政策监管等动态,基于对2025年7-8月的观察,我们得出以下观点:

生活美容方面,7月化妆品零售额同比增长4.5%,上美股份正式入局彩妆赛道,百雀羚正式进军医美赛道,高丝首次披露中国区战略规划,欧莱雅将关闭纯素美妆品牌Vivid Draw,诗兰黛启动大赛招募扶持中国美妆创新

医美厂商和机构动态方面,诺和诺德与方舟健客签署战略合作备忘录,美团医药健康和锦波生物达成战略合作,强生公司将在北京设立强生中国科创中心,锦波生物发布全球招募令,寻找泰国市场战略合作伙伴,昊海生科与华润医药集团达成战略合作,第二十一届美沃斯大会在西安举行展现出行业多元化整合与创新发展趋势。

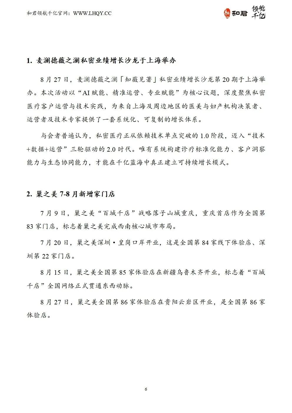
私密医美方面,麦澜德薇之澜私密业绩增长沙龙于上海举办,巢之美7-8月新增4家门店,私密医美赛道持续升温。

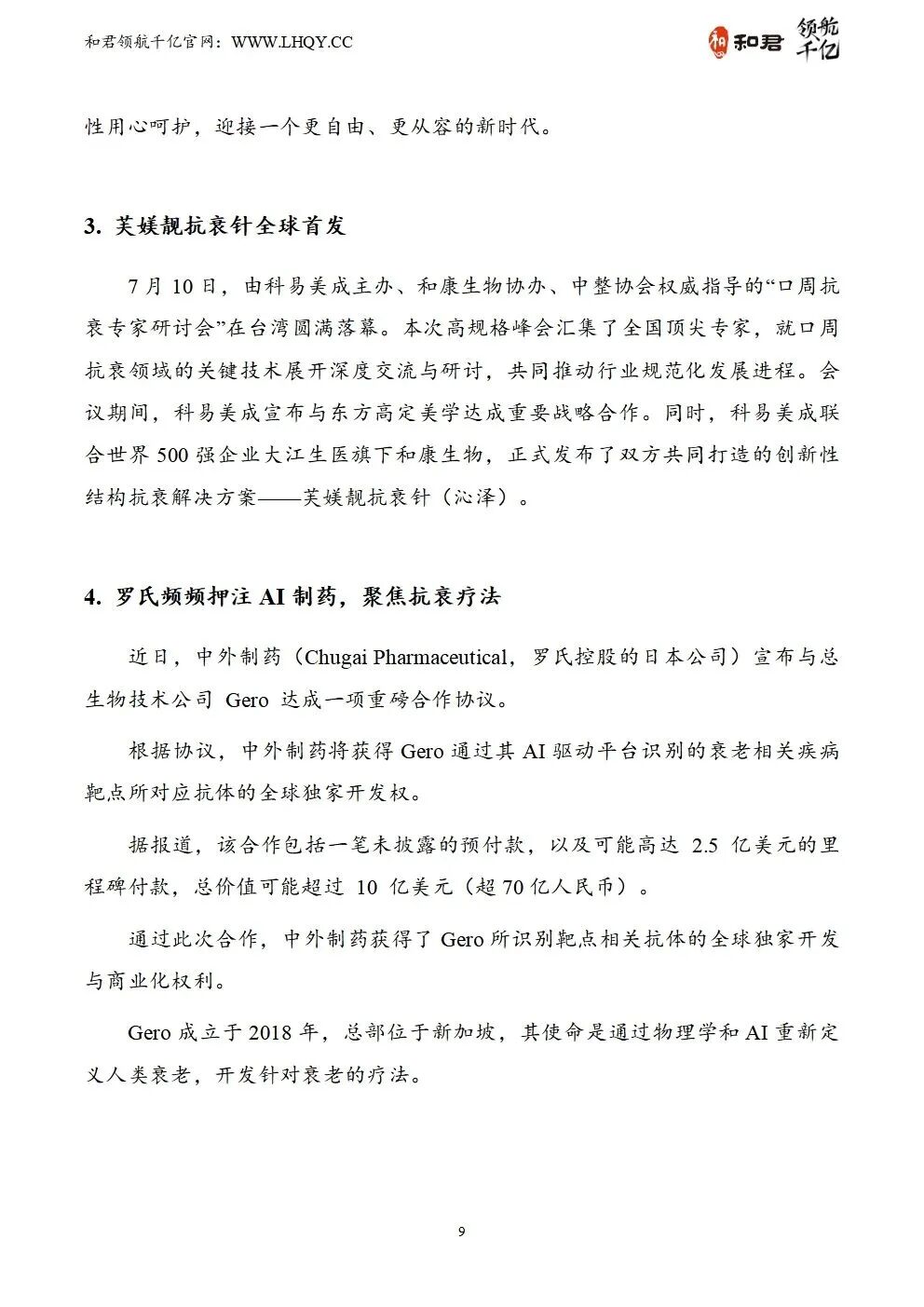
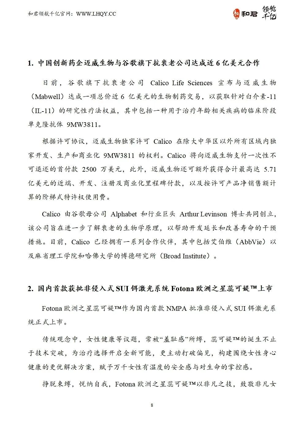
大健康(抗衰)方面,中国创新药企迈威生物与谷歌旗下抗衰老公司达成近6亿美元合作,国内首款获批非侵入式SUI铒激光系统Fotona欧洲之星蕊可媞™上市,罗氏频频押注AI制药,聚焦抗衰疗法推动行业向多元整合、科学化方向发展,为健康抗衰提供更多可能。

资本市场方面,从近期披露的2025年上半年财报数据来看,多家上市医美公司都受到了医美市场逆风影响。市场逆风首先吹向了中游服务机构。以朗姿股份为例,以朗姿股份为例,其旗下七大医美品牌中,除了晶肤医美外,其余六个品牌在2025年第一季度净利润大幅下滑,下滑幅度几乎都超过了50%。爱美客、美丽田园、锦波生物、福瑞达的市盈率涨幅均超过35%,显示市场对头部耗材厂商的长期成长性依然看好。

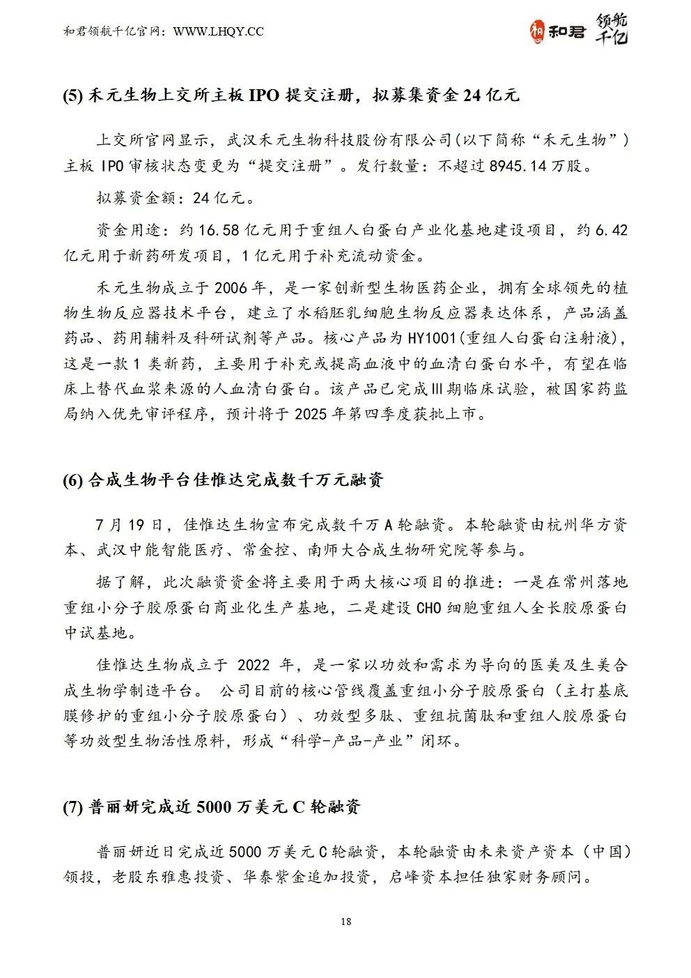
上游材料及产品方面,润百颜Biohyalux Lips获巴西ANVISA认证,首个国产度拉糖肽注射液获批上市,锦波生物重源®新生HiveCOL蜂巢胶原首发,巨子生物携重组胶原研究成果再登国际舞台展现了医美上游材料及产品领域迎来密集突破,创新产品矩阵持续扩容。

上游设备方面,海南博鳌乐城已实现超500种国际创新药械中国首用,超能电浆微创紧肤技术进入中国市场,华熙生物完成发酵法软骨素钠医疗器械主文档登记,2025第二届医疗美容器械产业发展大会9月将在苏州举办推动行业向专科化、智能化方向发展。

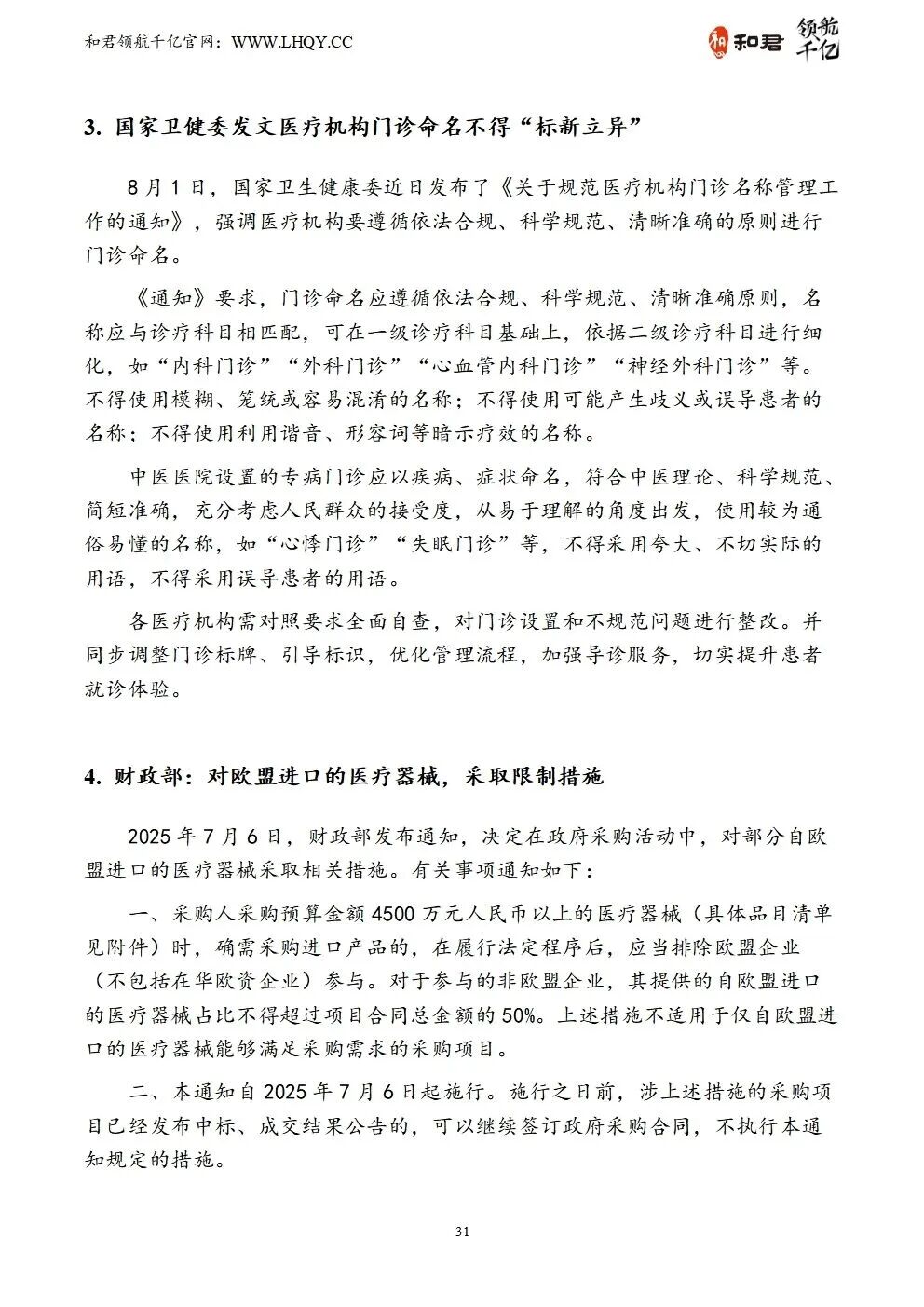
政策监管方面,市场监管总局等三部门联合发布《医疗广告认定指南》,国家财政部税务总局发布《中华人民共和国增值税法实施条例(征求意见稿)公开征求意见,财政部对欧盟进口的医疗器械采取限制措施,国家药监局发布《细胞治疗药品药学变更研究与评价技术指导原则》。

总体来看,目前医美行业呈现全面升级态势,上游技术突破与产品创新加速,轻医美主导市场增长,监管趋严推动规范化发展,行业在技术创新与合规运营双轮驱动下迈向高质量发展新阶段。

图片
图片
图片
图片
图片
图片
图片
图片
图片
图片
图片
图片 
图片
图片
图片
图片
图片
图片
图片
图片
图片
图片
图片
图片
图片
图片
图片
图片
图片
图片
图片
图片
图片
图片
图片
图片
图片
图片
图片
图片
图片
图片
图片
图片
图片

左右滑动查看更多


【美容健康战略观察获取方式】

关注“和君咨询”公众号

回复“美容健康2508”获取月刊完整版


联系我们

扫一扫

关注我们

地址:北京市朝阳区北苑路86号院E区213栋

邮编:100101

联系电话:010-84108866(总机)

业务咨询:400-093-2688(免话费直拨)